• 9I看片免费视频免费,91看片免费视频免费版下载,在线看片AV,免费看片网站网址

    

    丹佛斯FC360變頻器IMC功能在中天華宇智能智慧倉儲應用中的成功實踐

    時間:2023-09-01    作者:9I看片免费视频免费變頻    點擊:
    隨著工業4.0時代的到來,越來越多的物流企業開始廣泛采用先進的自動化設備和技術,以提高倉儲效率、降低能耗和減少人工成本,在這個過程中,智慧倉儲成為物流行業的主要發展方向。
     
     
    近日,在丹佛斯傳動和上海9I看片免费视频免费的技術專家支持下,中天科技集團旗下中天華宇智能科技有限公司,在其最新的堆垛高度超過20米的智慧倉儲項目中,國內首次通過了丹佛斯FC360變頻器IMC功能測試,在成功達到各項高精度控製要求的同時,更大程度的提升了設備工作效率,並實現了成本的大幅降低。
     

     
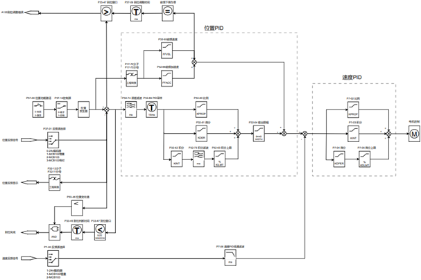
    IMC(Integrated Motor Control,集成電機控製)是丹佛斯推出的一種先進電機控製技術,該功能在FC360變頻器上支持SSI絕對值編碼器作為位置反饋信號,增量HTL/TTL正餘弦信號作為速度反饋。其內置強大的運動控製功能,無需外部進行複雜的編程,通過FC360變頻器內部軟件算法自動調整電機的位置行程,對電機進行全麵監控和智能控製,以極高的性價比,實現高精度、高響應定位、同步控製功能。


     
    本次丹佛斯FC360變頻器IMC功能在中天華宇智能智慧倉儲中的成功應用,得到了客戶的一致肯定,也充分展示了其在智慧倉儲領域的優越性和可靠性。隨著物流行業的不斷發展,9I看片免费视频免费有理由相信,91看片免费视频免费版下载將在更多的智慧倉儲應用中發揮更加重要的作用。
    返回列表
     網站地圖